热点:

    iPod Nano使用指南

      [   原创  ]   作者:
    收藏文章 暂无评论

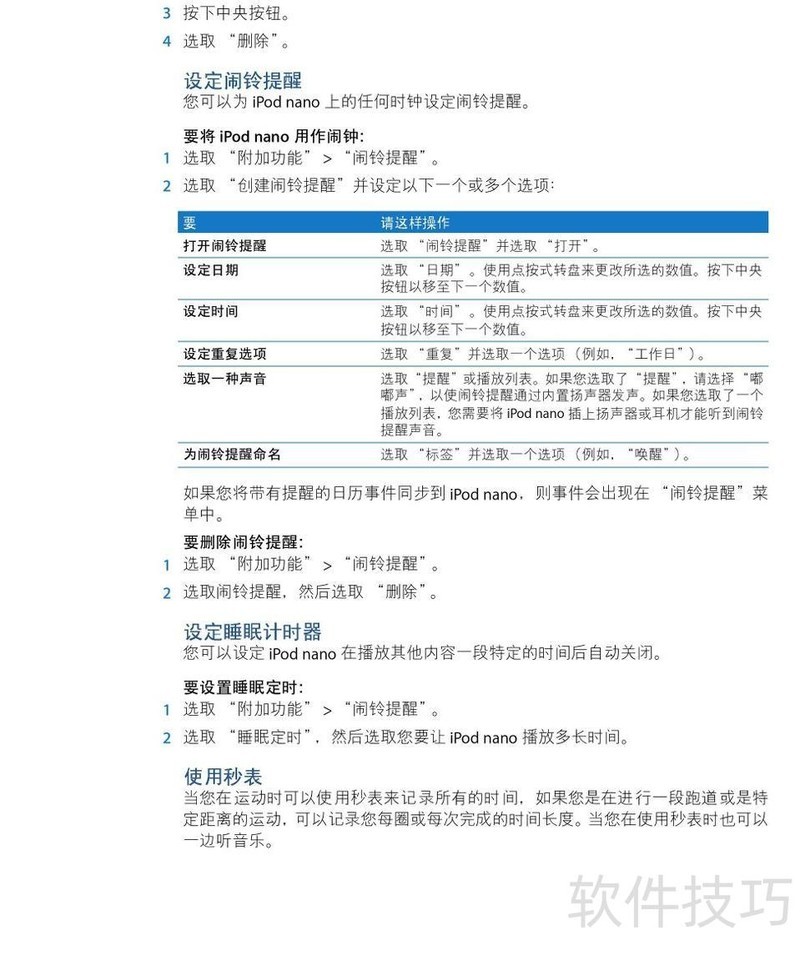
    本文是苹果iPod Nano音乐播放器的使用指南,详细说明操作方法与常见问题的解决措施。

    、 本文是Apple苹果iPod Nano音乐播放器使用说明书,详细讲解设备操作步骤与常见问题的处理方法,帮助用户更好地掌握和使用该产品。

    soft.zol.com.cn true https://soft.zol.com.cn/1069/10696449.html report 214 本文是苹果iPod Nano音乐播放器的使用指南,详细说明操作方法与常见问题的解决措施。 、 本文是Apple苹果iPod Nano音乐播放器使用说明书,详细讲解设备操作步骤与常见问题的处理方法,帮助用户更好地掌握和使用该产品。 ...
    不喜欢(0) 点个赞(0)
    随时随地资讯查报价 就上ZOL手机客户端,点击或扫描二维码下载
    立即下载

    Aiprosoft iPod Nano Video Converter

    更新时间:2010年08月04日

    用户评分:0 | 0人点评

    软件类型:共享软件

    软件语言:英文

    Aiprosoft iPod Nano Video Converter