热点:

    Infinova V6201-M网络摄像机使用指南

      [   原创  ]   作者:
    收藏文章 暂无评论

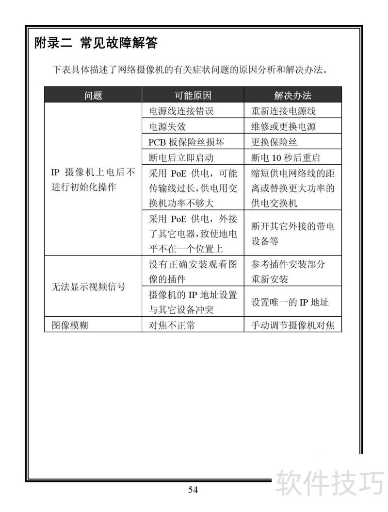
    本文介绍了Infinova V6201-M系列彩色百万像素网络摄像机的使用方法及常见故障处理方案,帮助用户更好地操作和维护设备,确保其稳定运行与高效使用。

    、 本文是Infinova V6201-M系列彩色百万像素网络摄像机使用说明,详细讲解产品的操作方法及常见问题的处理方案,帮助用户更好地使用设备。

    soft.zol.com.cn true https://soft.zol.com.cn/1042/10427330.html report 279 本文介绍了Infinova V6201-M系列彩色百万像素网络摄像机的使用方法及常见故障处理方案,帮助用户更好地操作和维护设备,确保其稳定运行与高效使用。 、 本文是Infinova V6201-M系列彩色百万像素网络摄像机使用说明,详细讲解产品的操作方法及常见问题的处理方案,帮助用...
    不喜欢(0) 点个赞(0)
    随时随地资讯查报价 就上ZOL手机客户端,点击或扫描二维码下载
    立即下载

    Ghostcast 网络克隆使用说明

    更新时间:2011年12月29日

    用户评分:10 | 1人点评

    软件类型:免费软件

    软件语言:简体中文

    软件资讯文章推荐

    Ghostcast 网络克隆使用说明
    • 更新时间:2011年12月29日
    • 软件大小:0.1MB
    • 软件分类:网管软件
    • 语言种类:简体中文
    • 软件评级:1 人点评