热点:

    山特C系列UPS电源说明

      [   原创  ]   作者:
    收藏文章 暂无评论

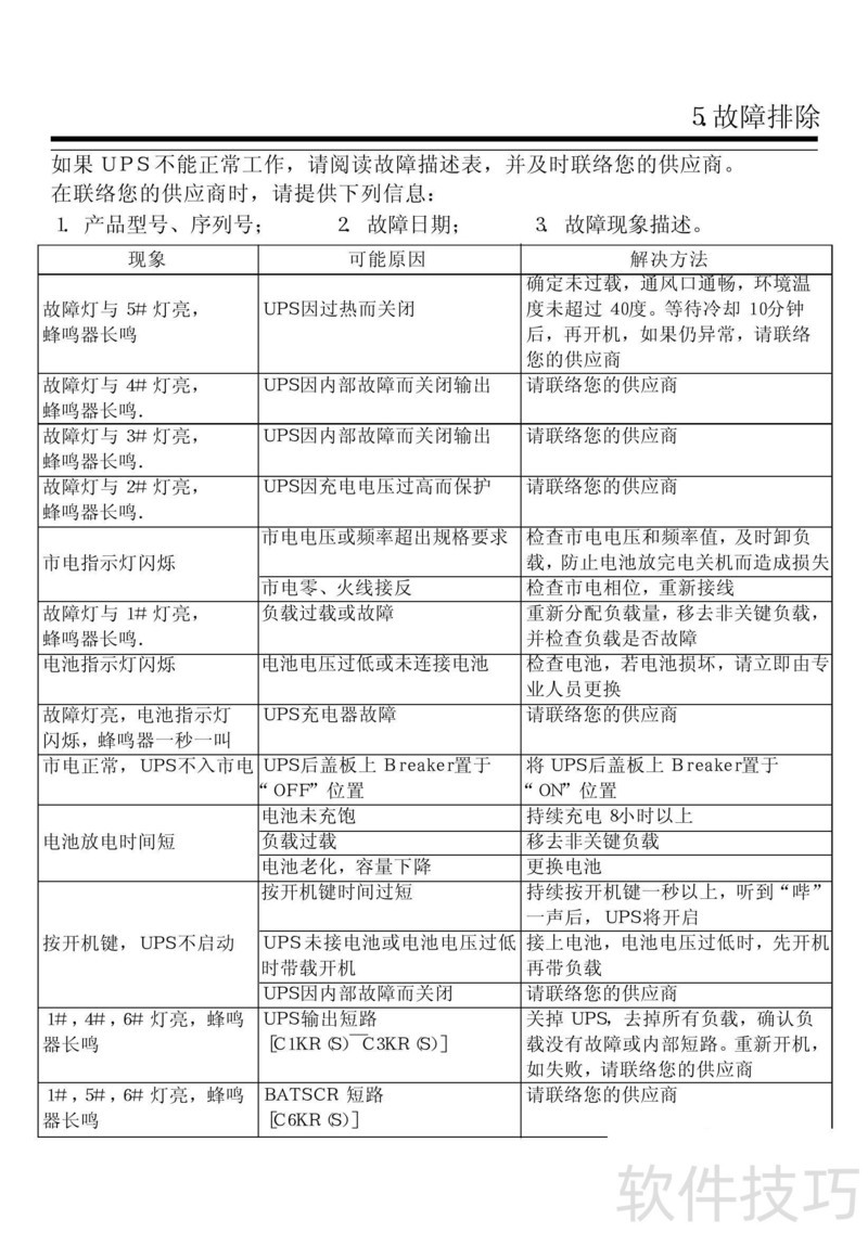
    本文介绍山特在线式UPS C系列(C1KR(S)~C6KR(S))的使用方法与常见故障处理方案,帮助用户正确操作设备,及时解决使用过程中可能出现的问题,确保电源系统稳定运行。

    、 本文介绍山特在线式UPS C系列(C1KR(S)至C6KR(S))的使用方法与常见故障处理方案,帮助用户正确操作设备,及时排查问题,确保电源系统稳定运行。

    soft.zol.com.cn true https://soft.zol.com.cn/1043/10430404.html report 304 本文介绍山特在线式UPS C系列(C1KR(S)~C6KR(S))的使用方法与常见故障处理方案,帮助用户正确操作设备,及时解决使用过程中可能出现的问题,确保电源系统稳定运行。 、 本文介绍山特在线式UPS C系列(C1KR(S)至C6KR(S))的使用方法与常见故障处理方案,帮助用户正确操作...
    不喜欢(0) 点个赞(0)
    随时随地资讯查报价 就上ZOL手机客户端,点击或扫描二维码下载
    立即下载

    C/S、B/S两用开发平台

    更新时间:2011年11月26日

    用户评分:0 | 0人点评

    软件类型:免费软件

    软件语言:简体中文

    C/S、B/S两用开发平台
    • 更新时间:2011年11月26日
    • 软件大小:85.1MB
    • 软件分类:编程工具
    • 语言种类:简体中文
    • 软件评级:0 人点评