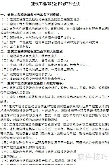
建设单位应依法进行消防设计备案,并在工程竣工验收合格后,及时申请消防备案。
1、 建设工程竣工消防验收备案申请表
2、 委托书
3、 工程竣工验收文件及消防设施竣工图纸资料
4、 消防产品合格证明文件
5、 验收未通过需复验的,应提交整改材料及相关证明文件。
6、 申请人及受托人身份证明文件(如委托他人办理)
7、 建设单位的营业执照及其他合法身份证明材料
8、 符合国家标准或行业标准的防火装修材料证明文件及出厂合格证。
9、 消防设施检测合格文件
10、 施工单位、监理单位及检测机构的合法身份与资质等级证明文件
11、 办理流程:窗口受理后分配任务,由承办人核查并经技术复核,大队领导审批后送达结果。
