热点:

    iPod Nano使用指南

      [   原创  ]   作者:
    收藏文章 暂无评论

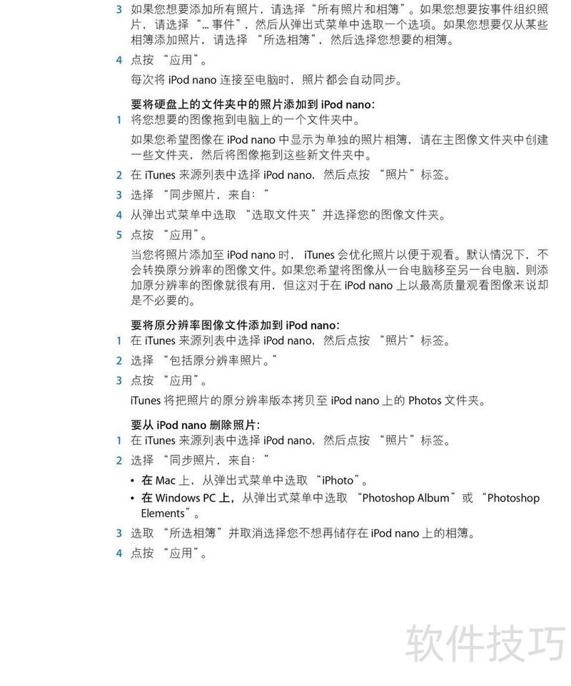
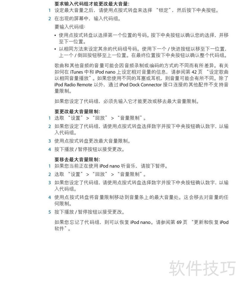
    本文是Apple iPod Nano音乐播放器的操作指南,详细介绍产品功能、使用步骤及常见问题的解决方法,帮助用户更好地掌握设备操作与维护技巧。

    、 本文是苹果iPod Nano音乐播放器的使用指南,详细说明产品操作方法,并提供常见问题的解决办法,帮助用户更好地使用设备。

    soft.zol.com.cn true https://soft.zol.com.cn/1069/10696445.html report 257 本文是Apple iPod Nano音乐播放器的操作指南,详细介绍产品功能、使用步骤及常见问题的解决方法,帮助用户更好地掌握设备操作与维护技巧。 、 本文是苹果iPod Nano音乐播放器的使用指南,详细说明产品操作方法,并提供常见问题的解决办法,帮助用户更好地使用设备。 ...
    不喜欢(0) 点个赞(0)
    随时随地资讯查报价 就上ZOL手机客户端,点击或扫描二维码下载
    立即下载

    Aiprosoft iPod Nano Video Converter

    更新时间:2010年08月04日

    用户评分:0 | 0人点评

    软件类型:共享软件

    软件语言:英文

    Aiprosoft iPod Nano Video Converter