热点:

    惠普CP4025彩色激光打印机说明

      [   原创  ]   作者:
    收藏文章 暂无评论

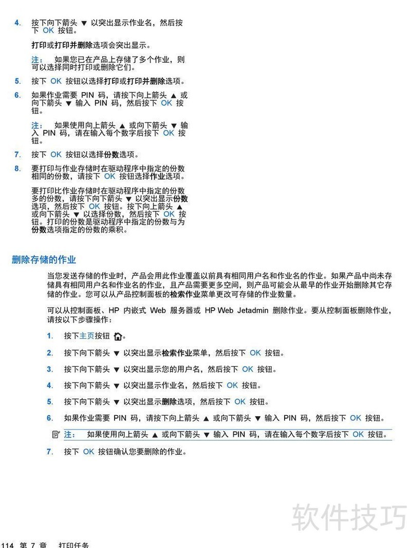
    本文是惠普Color LaserJet Enterprise CP4025打印机的使用指南,详细说明操作步骤与常见问题的处理方法,帮助用户高效掌握设备功能并解决日常使用中可能遇到的技术难题。

    、 本文是惠普 COLOR LASERJET ENTERPRISE CP4025 打印机使用手册,详细说明该设备的操作步骤,并提供常见问题的处理方法与维护建议,帮助用户高效使用打印机。

    soft.zol.com.cn true https://soft.zol.com.cn/1069/10697455.html report 319 本文是惠普Color LaserJet Enterprise CP4025打印机的使用指南,详细说明操作步骤与常见问题的处理方法,帮助用户高效掌握设备功能并解决日常使用中可能遇到的技术难题。 、 本文是惠普 COLOR LASERJET ENTERPRISE CP4025 打印机使用手册,详细说明该设备的操作步骤,并...
    不喜欢(0) 点个赞(0)
    随时随地资讯查报价 就上ZOL手机客户端,点击或扫描二维码下载
    立即下载

    RealVNC Enterprise

    更新时间:2019年09月11日

    用户评分:0 | 0人点评

    软件类型:共享软件

    软件语言:简体中文

    RealVNC Enterprise
    • 更新时间:2019年09月11日
    • 软件大小:19.9MB
    • 软件分类:远程控制
    • 语言种类:简体中文
    • 软件评级:0 人点评