热点:

    惠普CP4025彩色激光打印机说明

      [   原创  ]   作者:
    收藏文章 暂无评论

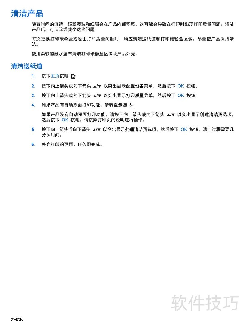
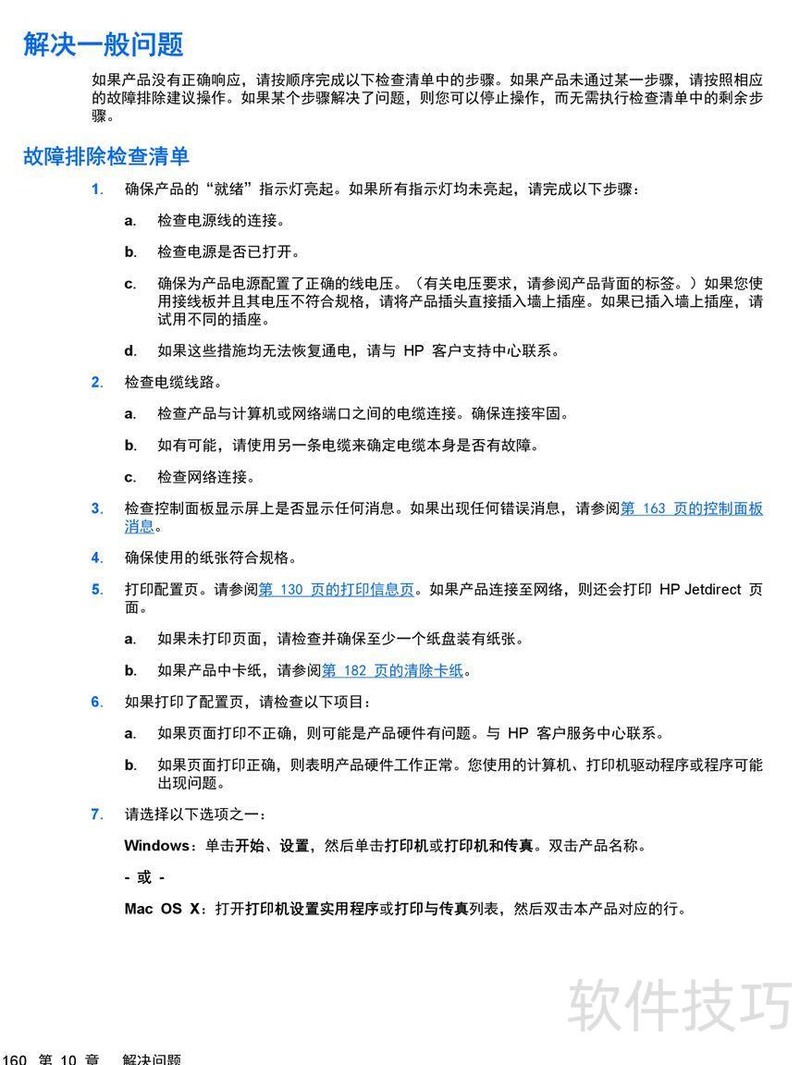
    本文是惠普 COLOR LASERJET ENTERPRISE CP4025 打印机使用手册,详细讲解设备操作步骤与日常维护,并提供常见问题的排查及解决方法,帮助用户高效使用打印机。

    、 本文是惠普彩色激光打印机CP4025企业版使用手册,详细说明设备操作步骤与日常维护,并提供常见问题的处理方法,帮助用户高效使用打印机,确保打印工作顺利进行。

    soft.zol.com.cn true https://soft.zol.com.cn/1069/10697460.html report 313 本文是惠普 COLOR LASERJET ENTERPRISE CP4025 打印机使用手册,详细讲解设备操作步骤与日常维护,并提供常见问题的排查及解决方法,帮助用户高效使用打印机。 、 本文是惠普彩色激光打印机CP4025企业版使用手册,详细说明设备操作步骤与日常维护,并提供常见问题的处理...
    不喜欢(0) 点个赞(0)
    随时随地资讯查报价 就上ZOL手机客户端,点击或扫描二维码下载
    立即下载

    RealVNC Enterprise

    更新时间:2019年09月11日

    用户评分:0 | 0人点评

    软件类型:共享软件

    软件语言:简体中文

    RealVNC Enterprise
    • 更新时间:2019年09月11日
    • 软件大小:19.9MB
    • 软件分类:远程控制
    • 语言种类:简体中文
    • 软件评级:0 人点评