热点:

    BenQ BS5627B投影机使用指南

      [   原创  ]   作者:
    收藏文章 暂无评论

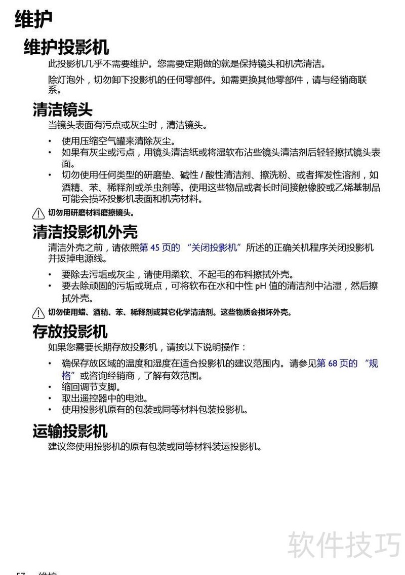
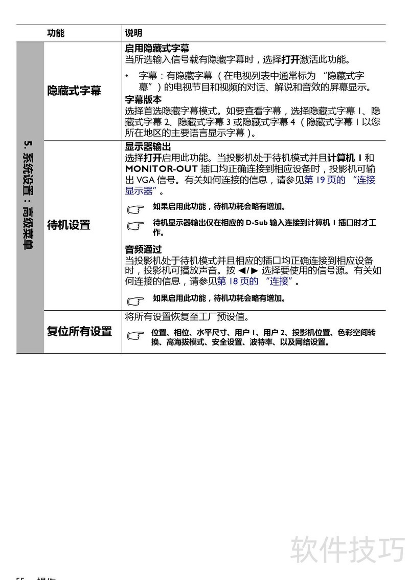
    BenQ BS5627B投影机使用说明书详细说明了设备的操作步骤与常见问题的处理方法,帮助用户正确高效地使用该投影机。

    、 BenQ BS5627B投影机使用说明书详细说明了设备的操作步骤与日常维护方法,并提供了常见问题的排查与解决建议,帮助用户高效使用投影机。

    soft.zol.com.cn true https://soft.zol.com.cn/1074/10741675.html report 247 BenQ BS5627B投影机使用说明书详细说明了设备的操作步骤与常见问题的处理方法,帮助用户正确高效地使用该投影机。 、 BenQ BS5627B投影机使用说明书详细说明了设备的操作步骤与日常维护方法,并提供了常见问题的排查与解决建议,帮助用户高效使用投影机。 ...
    不喜欢(0) 点个赞(0)
    随时随地资讯查报价 就上ZOL手机客户端,点击或扫描二维码下载
    立即下载

    BenQ P50 RomUpdate

    更新时间:2009年04月15日

    用户评分:0 | 0人点评

    软件类型:免费软件

    软件语言:简体中文

    BenQ P50 RomUpdate
    • 更新时间:2009年04月15日
    • 软件大小:31.8MB
    • 软件分类:优化软件
    • 语言种类:简体中文
    • 软件评级:0 人点评