热点:

    明基MX716投影机使用指南

      [   原创  ]   作者:
    收藏文章 暂无评论

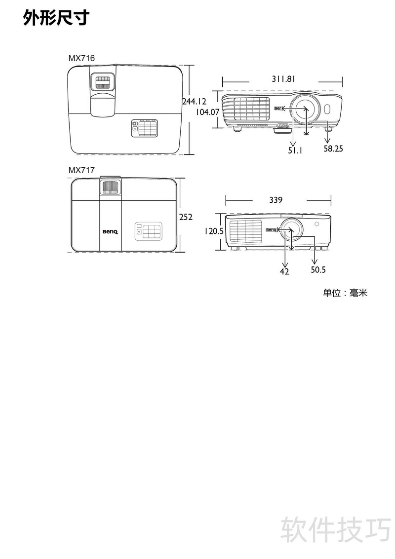
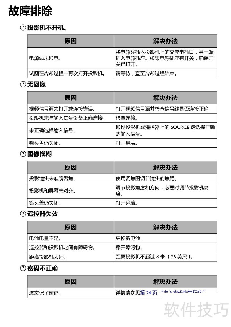
    明基BenQ MX716投影机使用说明书详细说明了设备的操作步骤与常见问题的处理方法,帮助用户更好地掌握和使用该产品。

    、 明基BenQ MX717投影机使用手册详细说明了设备的操作步骤与常见问题的处理方法,帮助用户快速掌握正确使用技巧,提升使用体验。

    soft.zol.com.cn true https://soft.zol.com.cn/1074/10741730.html report 241 明基BenQ MX716投影机使用说明书详细说明了设备的操作步骤与常见问题的处理方法,帮助用户更好地掌握和使用该产品。 、 明基BenQ MX717投影机使用手册详细说明了设备的操作步骤与常见问题的处理方法,帮助用户快速掌握正确使用技巧,提升使用体验。 ...
    不喜欢(0) 点个赞(0)
    随时随地资讯查报价 就上ZOL手机客户端,点击或扫描二维码下载
    立即下载

    明基 Benq P50

    更新时间:2009年04月15日

    用户评分:0 | 0人点评

    软件类型:免费软件

    软件语言:简体中文

    软件资讯文章推荐

    周热门办公软件排行榜

    • 热门
    • 新品
    明基 Benq P50
    • 更新时间:2009年04月15日
    • 软件大小:0MB
    • 软件分类:优化软件
    • 语言种类:简体中文
    • 软件评级:0 人点评