热点:

    明基MX880US投影机使用指南

      [   原创  ]   作者:
    收藏文章 暂无评论

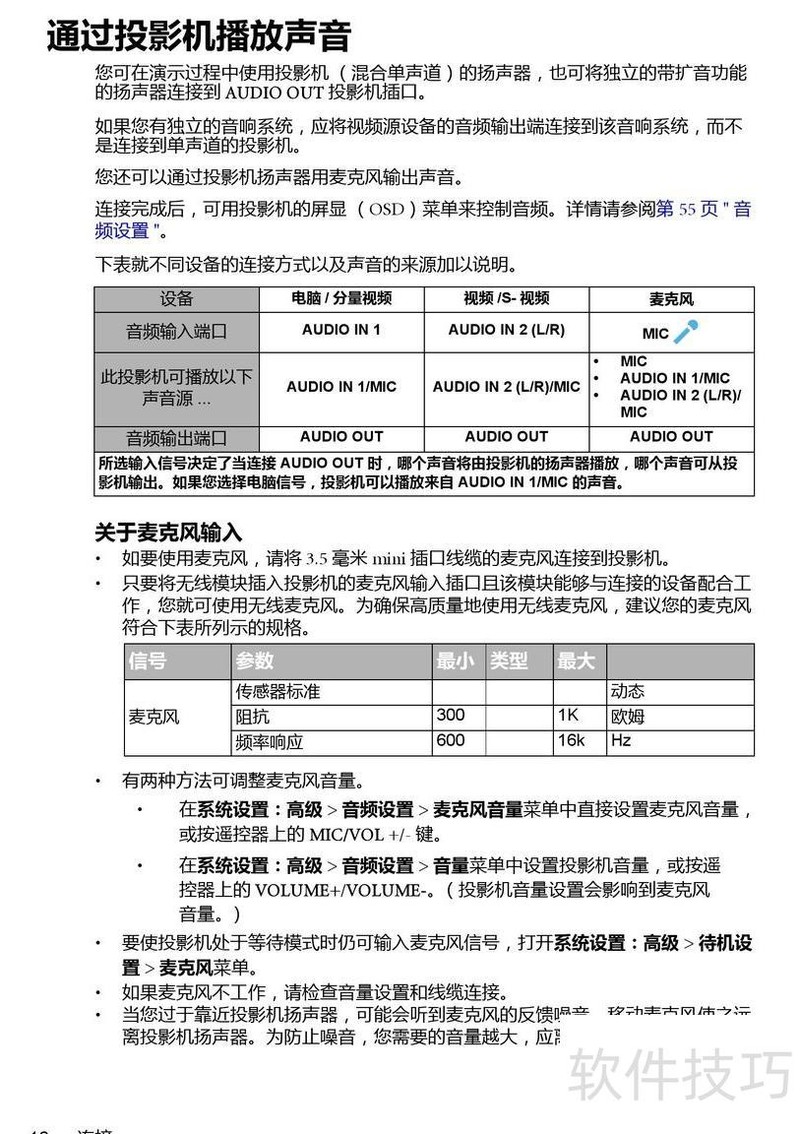
    本文是明基BenQ MX880US投影机的使用指南,详细说明操作步骤与常见问题处理方法,帮助用户更好地掌握设备功能并顺利解决使用中遇到的各类故障。

    、 明基BenQ MX880US投影机使用说明书详细说明了该设备的操作步骤与常见问题的处理方法,帮助用户正确使用并解决使用中可能遇到的故障。

    soft.zol.com.cn true https://soft.zol.com.cn/1074/10741737.html report 273 本文是明基BenQ MX880US投影机的使用指南,详细说明操作步骤与常见问题处理方法,帮助用户更好地掌握设备功能并顺利解决使用中遇到的各类故障。 、 明基BenQ MX880US投影机使用说明书详细说明了该设备的操作步骤与常见问题的处理方法,帮助用户正确使用并解决使用中可能...
    不喜欢(0) 点个赞(0)
    随时随地资讯查报价 就上ZOL手机客户端,点击或扫描二维码下载
    立即下载

    明基 Benq P50

    更新时间:2009年04月15日

    用户评分:0 | 0人点评

    软件类型:免费软件

    软件语言:简体中文

    软件资讯文章推荐

    明基 Benq P50
    • 更新时间:2009年04月15日
    • 软件大小:0MB
    • 软件分类:优化软件
    • 语言种类:简体中文
    • 软件评级:0 人点评