热点:

    三星YD-MT6播放器说明书

      [   原创  ]   作者:
    收藏文章 暂无评论

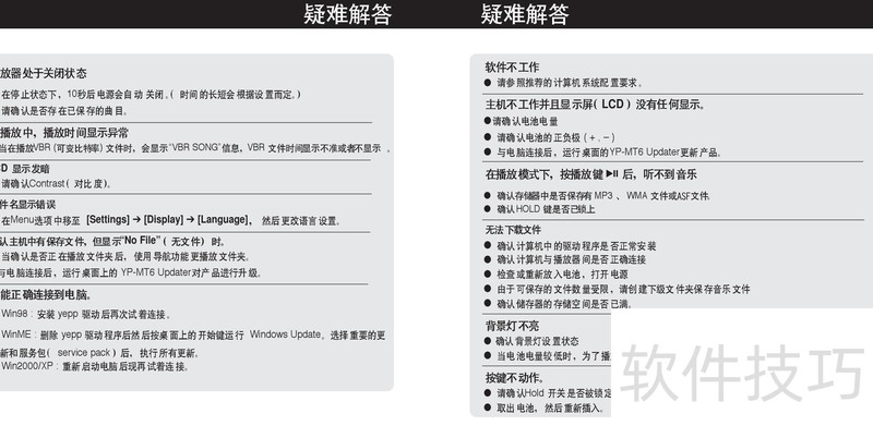
    本文是三星YD-MT6数码音频播放器的使用指南,详细说明操作方法与常见问题处理方案。

    、 本文是三星YD-MT6数码音频播放器的使用指南,详细说明操作步骤与常见问题的解决方法。

    soft.zol.com.cn true https://soft.zol.com.cn/1090/10907580.html report 172 本文是三星YD-MT6数码音频播放器的使用指南,详细说明操作方法与常见问题处理方案。 、 本文是三星YD-MT6数码音频播放器的使用指南,详细说明操作步骤与常见问题的解决方法。 ...
    不喜欢(0) 点个赞(0)
    随时随地资讯查报价 就上ZOL手机客户端,点击或扫描二维码下载
    立即下载

    迷你音频播放器

    更新时间:2011年12月08日

    用户评分:10 | 1人点评

    软件类型:免费软件

    软件语言:简体中文

    迷你音频播放器
    • 更新时间:2011年12月08日
    • 软件大小:15.1MB
    • 软件分类:视频播放
    • 语言种类:简体中文
    • 软件评级:1 人点评