热点:

    浪潮英信NF130D用户指南

      [   原创  ]   作者:
    收藏文章 暂无评论

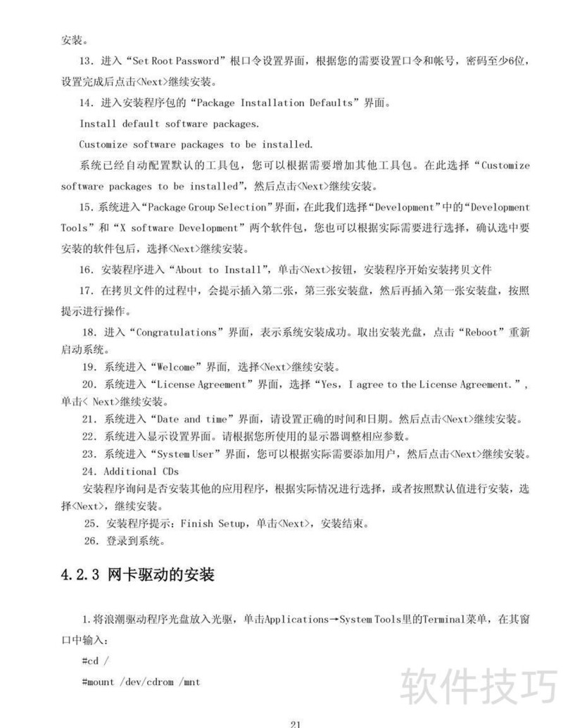
    浪潮英信服务器NF130D用户手册V1.0详细说明了设备的操作步骤与常见问题的处理方法,帮助用户高效掌握产品使用技巧。

    、 浪潮英信服务器NF130D用户手册V1.0详细介绍产品使用方法及常见问题处理方案,帮助用户快速掌握操作技巧,提升使用效率与维护能力。

    soft.zol.com.cn true https://soft.zol.com.cn/1094/10948199.html report 239 浪潮英信服务器NF130D用户手册V1.0详细说明了设备的操作步骤与常见问题的处理方法,帮助用户高效掌握产品使用技巧。 、 浪潮英信服务器NF130D用户手册V1.0详细介绍产品使用方法及常见问题处理方案,帮助用户快速掌握操作技巧,提升使用效率与维护能力。 ...
    不喜欢(0) 点个赞(0)
    随时随地资讯查报价 就上ZOL手机客户端,点击或扫描二维码下载
    立即下载

    游迅服务器管理系统V1.0

    更新时间:2010年03月29日

    用户评分:0 | 0人点评

    软件类型:免费软件

    软件语言:简体中文

    游迅服务器管理系统V1.0
    • 更新时间:2010年03月29日
    • 软件大小:3.3MB
    • 软件分类:行政管理
    • 语言种类:简体中文
    • 软件评级:0 人点评