热点:

    IDRS-1004N经济型硬盘录像机

      [   原创  ]   作者:
    收藏文章 暂无评论

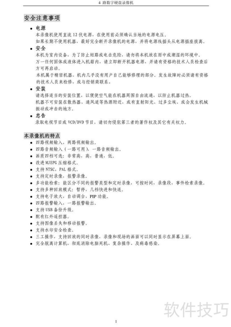
    本文介绍DIGITAL VIDEO RECORDER IDRS-1004N经济型嵌入式硬盘录像机的使用方法及常见故障处理方案,帮助用户更好地掌握设备操作与维护技巧。

    、 本文介绍经济型嵌入式硬盘录像机IDRS-1004N的使用方法及常见故障处理方案,帮助用户快速掌握设备操作要点,解决日常使用中可能遇到的问题,提升使用体验与效率。

    soft.zol.com.cn true https://soft.zol.com.cn/1107/11070774.html report 296 本文介绍DIGITAL VIDEO RECORDER IDRS-1004N经济型嵌入式硬盘录像机的使用方法及常见故障处理方案,帮助用户更好地掌握设备操作与维护技巧。 、 本文介绍经济型嵌入式硬盘录像机IDRS-1004N的使用方法及常见故障处理方案,帮助用户快速掌握设备操作要点,解决日常使用中可...
    不喜欢(0) 点个赞(0)
    随时随地资讯查报价 就上ZOL手机客户端,点击或扫描二维码下载
    立即下载

    Agogo Video Screen Recorder

    更新时间:2010年03月31日

    用户评分:0 | 0人点评

    软件类型:免费软件

    软件语言:英文

    Agogo Video Screen Recorder
    • 更新时间:2010年03月31日
    • 软件大小:1.1MB
    • 软件分类:截图工具
    • 语言种类:英文
    • 软件评级:0 人点评