热点:

    CRW-V系列读写器手册

      [   原创  ]   作者:
    收藏文章 暂无评论

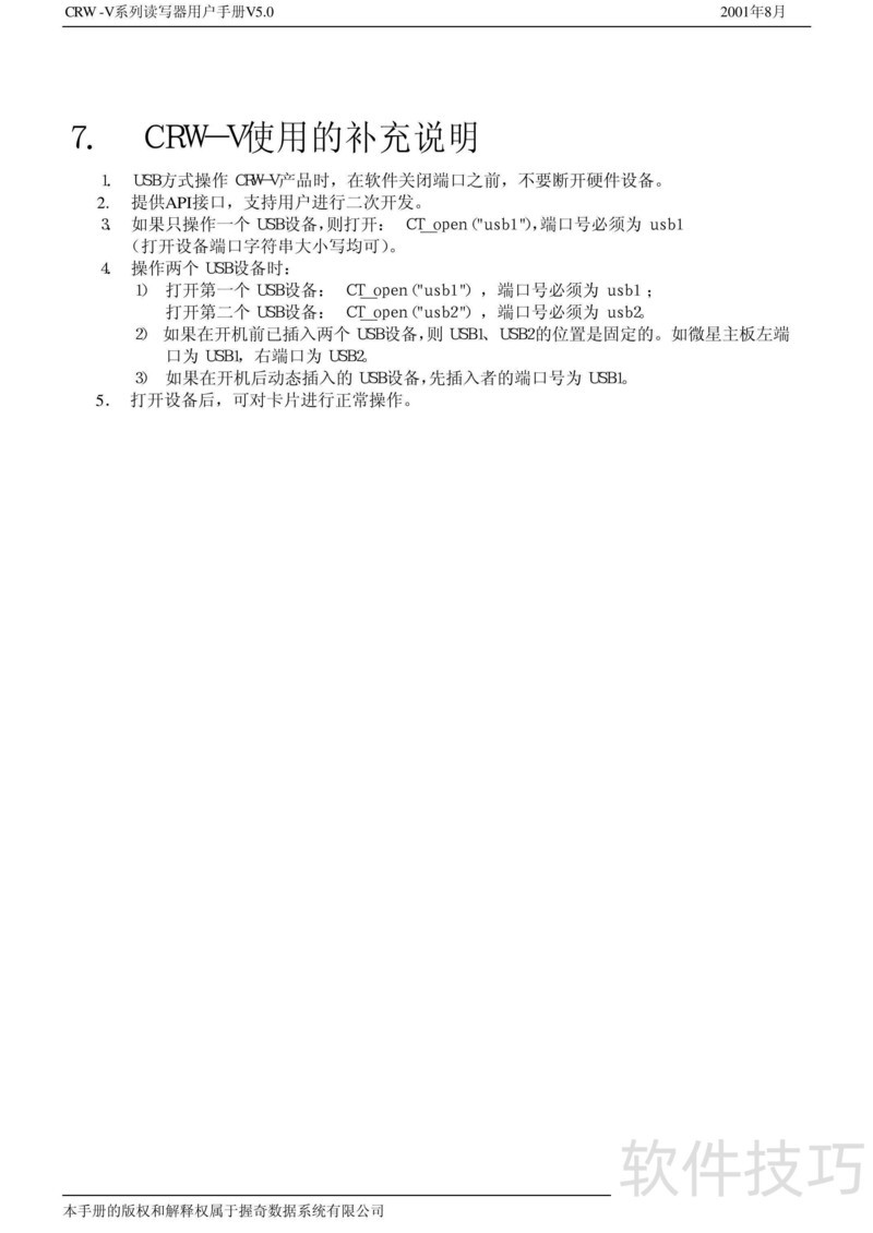
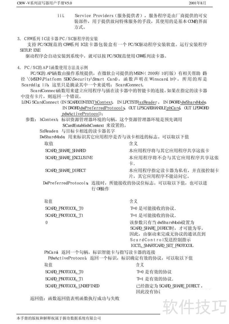
    本文为CRW-V系列读写器用户手册V5.0,详细说明产品操作方法及常见问题处理方案。

    、 CRW-V系列读写器用户手册V5.0详细说明产品操作方法及常见问题处理方案,帮助用户快速掌握设备使用技巧。

    soft.zol.com.cn true https://soft.zol.com.cn/1116/11161534.html report 186 本文为CRW-V系列读写器用户手册V5.0,详细说明产品操作方法及常见问题处理方案。 、 CRW-V系列读写器用户手册V5.0详细说明产品操作方法及常见问题处理方案,帮助用户快速掌握设备使用技巧。 ...
    不喜欢(0) 点个赞(0)
    随时随地资讯查报价 就上ZOL手机客户端,点击或扫描二维码下载
    立即下载

    Quintessential Player V5.0 Build 109

    更新时间:2020年03月11日

    用户评分:0 | 0人点评

    软件类型:共享软件

    软件语言:简体中文

    Quintessential Player V5.0 Build 109
    • 更新时间:2020年03月11日
    • 软件大小:3.5MB
    • 软件分类:视频播放
    • 语言种类:简体中文
    • 软件评级:0 人点评