智能主板4.0功能全面升级,操作更便捷高效。
1、 智能主板4.0功能详解,提升性能与兼容性。
2、 智能还原技术升级至4.0.2版本
3、 智能升级,迈向高效新时代。
4、 智能节能技术助力绿色发展
5、 智能还原4.0.3版本升级完成
6、 智能还原操作指南:系统盘恢复步骤详解
7、 智能还原功能可在Windows系统下自动恢复计算机至预设状态,保障系统稳定运行。
8、 安装前需完成各项准备事项,确保流程顺利进行。
9、 安装智能恢复软件,操作步骤详见第4页。
10、 智能还原功能使用说明,详见第5页
11、 Windows操作系统相关操作指南,详见第5页说明。
12、 备份数据,确保信息完整安全存储。
13、 2.1.7 数据恢复……6
14、 撤销与恢复功能详解,页码七
15、 2.1.9 配置参数... 7
16、 底层操作详解,深入剖析技术原理与实现方法。
17、 2.1.11 数据备份……第9页
18、 2.1.12 数据恢复... 9
19、 撤销与恢复功能详解,页码9
20、 2.1.14 配置选项说明... 9
21、 智能升级,迈向未来新高度。
22、 3.1 AMI BIOS更新步骤详解,共10项操作。
23、 EFI BIOS升级步骤详解,确保系统稳定运行。
24、 智能节能,高效环保新选择
25、 智能主板4.0功能详解
26、 智能主板4.0具备多项核心功能。
27、 智能还原技术升级至4.0版本
28、 智能恢复4.0应用工具
29、 系统盘保护是一款可实现多时间点恢复的快速救援工具,无需占用固定硬盘空间。安装后,当电脑因系统崩溃、病毒攻击、误操作、配置错误或数据丢失等问题导致故障时,能够迅速将系统恢复至正常状态,有效应对各类突发情况,保障计算机稳定运行,提升使用安全性与效率。
30、 技术特性:
31、 兼容32位和64位的Windows 2000、XP、Vista、Win7及Win8操作系统。
32、 兼容FAT16、FAT32、NTFS及GPT等多种文件系统格式。
33、 支持3TB硬盘,单个分区最大可达200GB。
34、 全面支持休眠与待机功能。
35、 用户可设置管理员密码,提升系统安全防护能力。
36、 智能系统全面升级
37、 通过智能升级功能,用户可直接在Windows界面刷新主板BIOS,无需进入DOS系统,简化了更新流程,操作更便捷高效。
38、 智能节能技术
39、 第四代智能主板搭载双节能技术,包含S.P.E动态节能引擎与S.O.P智能离线节能功能,智能调节功耗,显著提升能效。相比传统设计,最高可降低能耗50%,实现节能效率翻倍,有效减少电费支出,兼顾环保与经济实用性。
40、 智能修复升级至4.0版本
41、 智能还原操作指引:系统盘恢复使用说明
42、 智能还原是一款专为计算机系统设计的多时间点快速恢复工具。安装后,无论因系统崩溃、病毒攻击、误操作、配置错误或数据丢失等问题引发的故障,均可在几秒内(通常1至5秒)完成系统还原,整个过程无需占用固定硬盘空间,有效保障系统稳定与数据安全,大幅提升故障处理效率。
43、 智能还原提供初始备份与闪电备份双重保护,双管齐下保障系统稳定。全新Colorful一键还原功能,操作简便,实现系统快速恢复。新增撤销恢复选项,用户在执行恢复后若发现文件缺失,可及时取消操作,有效避免数据损失,提升使用安全性与便捷性。
44、 电脑故障时无需再四处求人,即使新手也能轻松应对病毒、木马等恶意攻击,全面解决当前复杂网络环境下系统运行的各种难题,保障计算机安全稳定。
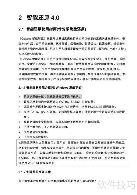
45、 智能还原功能(Windows系统下)可自动恢复系统至初始状态,保障运行稳定与数据安全。
46、 仅对系统分区提供保护,其余数据分区不予保护。
47、 智能还原功能适用于FAT16、FAT32及NTFS等多种分区格式。
48、 支持256色、1024×768分辨率显示,兼容PS2或USB接口鼠标操作。
49、 支持PATA与SATA硬盘,可连接两块及以上硬盘,仅首块启动盘受保护。
50、 安全性更高,安装卸载均不影响用户原有数据。
51、 无需暂存区,不占额外空间。
52、 支持撤销与恢复功能。
53、 不支持多个系统同时保护。
54、 当使用两块或更多硬盘时,必须先完成硬盘分区并安装操作系统,之后才能安装该软件。若在添加其他硬盘前先行安装此软件,可能导致系统出现蓝屏现象。安装本软件后,若需重新安装操作系统或将GHOST系统写入系统盘,务必提前将其卸载。在AHCI或RAID模式下,不建议使用智能还原类软件,以免引发兼容性问题。此外,若硬盘采用GPT分区格式,则应搭配Windows 8 64位及以上操作系统使用,以确保系统正常识别和稳定运行。
55、 安装前需完成各项准备工作
56、 为确保计算机系统运行稳定高效,建议安装本软件以优化操作系统性能。
57、 安装前请完成以下准备工作。
58、 为确保数据安全,建议定期备份重要文件,并保持良好的电脑使用习惯。可对硬盘进行合理分区,将操作系统及常用软件安装在系统盘(如C盘),而个人文档、资料等用户数据则统一存放在非系统分区(如D、E、F盘),以便于管理和保护,提升系统运行效率,降低数据丢失风险。
59、 实例化模型
60、 E盘为重要数据备份区,非保护分区
61、 D盘为用户数据区,非系统保护分区
62、 C盘系统数据保护分区
63、 安装智能还原前,建议先对硬盘进行表面扫描和碎片整理,以提升软件运行效率。安装完成后将无法再执行磁盘整理操作,请提前处理完毕。
64、 安装智能还原软件程序
65、 在Windows系统中安装智能还原功能时,运行主板包装盒内光盘中的autorun.exe安装程序,随后点击Colorful Netlive4.0()即可启动程序,操作界面所示。
66、 安装时将提示用户确认是否同意软件使用许可协议,同意后点击下一步可选择典型或自定义安装方式,其中自定义安装支持用户自行设定安装路径。
67、 选择安装方式,确认设置无误后,点击下一步即可开始安装。
68、 安装完毕后,请用户选择虚拟内存存放路径,推荐使用非系统分区,有助于显著提升智能还原的运行效率。
69、 完成虚拟内存迁移后,系统将进入Windows安装后期阶段,请及时关闭所有运行程序。
70、 运行程序后点击完成并重启电脑。
71、 重启电脑后将显示底层安装进度条,安装过程中请勿强行中断,安装完成后自动进入系统,智能还原即全部完成。
72、 智能还原功能的使用方法
73、 智能还原包含两个操作平台:一是在Windows系统中的操作界面,二是在开机时按下HOME键进入的智能还原界面,即底层操作界面。两种界面各有功能,以下将分别介绍其具体使用方法。
74、 掌握Windows系统的基本操作方法
75、 安装完成后进入系统,右下角会显示智能还原图标,双击即可打开主操作界面,具体所示。
76、 备份重要数据信息
77、 备份功能包含闪电备份与初始备份两个节点,用户可依需求随时更新备份状态,并能灵活选择任一节点进行数据恢复,操作便捷高效。
78、 闪电备份可按用户需求随时执行,若此前已进行过备份,新操作将自动覆盖上一次的备份点,整个过程无需重启计算机,方便快捷。
79、 产品安装后会自动生成初始备份,若后续需重新设置初始备份状态,可使用更新初始备份功能,操作完成后需重启计算机以生效。
80、 当系统提示磁盘空间不足时,可删除无用数据以释放空间。更新初始备份将清除闪电备份点,请在操作时务必留意相关提示并谨慎处理。
81、 恢复丢失的数据信息
82、 通过备份数据执行恢复操作,支持快速恢复与初始备份还原功能,具体界面所示。
83、 闪电恢复功能可将系统还原至最近一次闪电备份的状态,选择智能还原后,重启设备即可自动完成恢复操作。
84、 恢复初始备份功能可将系统还原至最初备份时的状态,选择后系统重启即生效,所有后续更改将被清除。
85、 恢复数据前请务必备份系统盘中的重要文件,如桌面和我的文档中的资料,避免恢复过程中数据丢失,导致不必要的损失。
86、 撤销与恢复功能
87、 当用户使用数据恢复功能后若发现操作失误导致系统设置或数据丢失,可利用撤销恢复功能取消此前的恢复操作,将系统状态回退至执行数据恢复前的原始状态。
88、 配置参数
89、 设置选项主要包括密码设定与恢复方式配置两大功能。
90、 可在此设置或修改密码,启用后每次打开智能还原菜单均需正确输入密码,否则无法进入操作界面。
91、 可选择两种不同的恢复方法进行设定。
92、 底层基础操作
93、 开机完成BIOS检测后,当出现智能还原界面时,按下HOME键可进入底层管理员菜单。该菜单功能与Windows下相同,专为无法正常进入系统时提供备用操作,具体所示。
94、 备份重要数据信息
95、 详情见2.1.6节。
96、 恢复丢失的数据信息
97、 具体见2.1.7节。
98、 撤销与恢复功能
99、 具体见2.1.8节。
100、 配置参数设置
101、 见2.1.9节。
102、 智能系统全面优化
103、 通过智能升级功能,用户可直接在Windows界面刷新主板BIOS,无需进入DOS系统,简化了更新流程,操作更便捷高效。
104、 AMI BIOS版本更新与升级方法
105、 AMI公司推出的Windows平台BIOS更新工具,操作简便,支持自动识别与安全升级。
106、 使用该软件的前提是满足特定条件。
107、 请确认所用主板是否兼容该软件,若不支持,运行后将出现相应提示信息。
108、 进入主板BIOS需在开机时按下DEL键,找到BIOS写保护(BIOS Write Protect)选项,并将其设置为关闭(DISABLED),以确保能够对BIOS进行修改或更新操作。此步骤是刷新BIOS的前提条件,务必正确设置,避免后续操作受阻。请谨慎操作,防止意外发生。
109、 确认已下载所需更新的BIOS文件。
110、 双击运行Afuwin.exe文件,程序启动后将显示所示的操作界面,随后可按照提示进行后续操作。整个过程在Windows系统下完成,无需额外配置。
111、 点击OPEN后,将弹出如下所示的对话窗口。
112、 选择需更新的BIOS文件(例如CP43KA03.ROM)并点击打开后,将进入程序的核心界面。该界面包含多个选项,每个选项均有特定功能,下文将逐一说明其具体作用。
113、 1
114、 更新全部BIOS模块,通常只需选中该选项即可完成操作。
115、 2
116、 BIOS核心功能模块
117、 3
118、 引导模块
119、 4
120、 内存条
121、 5
122、 开机时清除BIOS设置,若不操作则不会显示清除提示。
123、 6
124、 BIOS更新完毕,电脑自动重启
125、 7
126、 不验证BIOS标识
127、 完成相关设置后,点击Flash按钮,系统将自动开始刷新BIOS。在此过程中,请勿对电脑进行任何操作,尤其禁止断电或强制关机,以免造成BIOS损坏。等待一段时间后,若屏幕上出现成功提示界面,即表示BIOS更新已完成。如果在设置中勾选了编程后重启选项,则不会显示该成功界面,系统会在BIOS更新结束后自动重启进入下一步。
128、 EFI BIOS版本更新与升级操作
129、 详见3.1节
130、 该软件兼容多种操作系统,使用Windows 7时可能需以管理员权限运行。
131、 智慧节能新方式
132、 第四代智能主板搭载双节能引擎,包含S.P.E动态节能引擎与S.O.P智能离线节能技术,智能调节功耗,有效降低能源消耗。相较传统主板,最高可节省50%电力,实现高效节能,显著减少电费支出,兼顾性能与环保,带来更经济、更绿色的使用体验。
133、 S.P.E(智能动力引擎)是一种动态节能技术,能根据CPU负载情况自动调节主板供电相数,实现高效节能。系统在执行轻量任务时,自动降低供电相位,减少能耗;高负载时则提升相数,保障性能稳定输出。该技术具备原生多相供电的智能调控能力,依据实际使用需求灵活调整电力供应,最大程度降低能源浪费。同时,主板集成LED指示灯,实时显示当前运行的供电相数,使电源状态一目了然,兼具智能化与可视化优势,提升整体能效表现。
134、 S.O.P智能离线节能技术可在系统关机(S5模式)时自动切断芯片待机电压,有效降低功耗,实现接近50%的芯片节能效果,显著提升能源利用效率,适用于注重低功耗与环保性能的电子设备应用。
135、 BIOS中相关设置选项
136、 S.O.P(智能开关电源)即ITE EUP功能,是BIOS中的一项节能引擎技术,通过优化电源管理实现高效节能,提升系统能效表现。
