热点:

    方正T系列电脑中文说明书

      [   原创  ]   作者:
    收藏文章 暂无评论

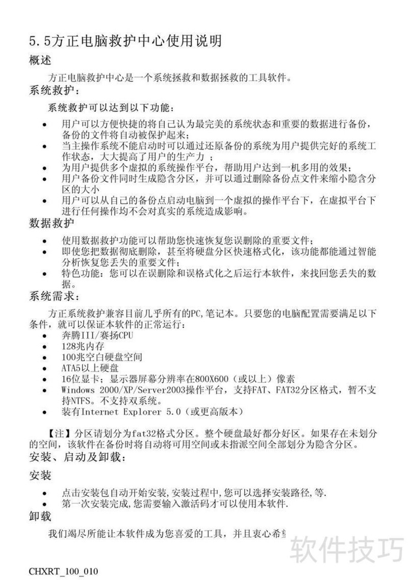
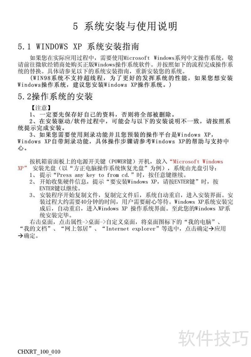
    本文是方正卓越新锐T系列电脑的简体中文说明书,详细说明产品操作方法及常见问题处理方案。

    、 本书是方正卓越新锐T系列电脑的简体中文说明书,详细讲解产品操作方法及常见问题处理方案。

    soft.zol.com.cn true https://soft.zol.com.cn/1127/11277594.html report 185 本文是方正卓越新锐T系列电脑的简体中文说明书,详细说明产品操作方法及常见问题处理方案。 、 本书是方正卓越新锐T系列电脑的简体中文说明书,详细讲解产品操作方法及常见问题处理方案。 ...
    不喜欢(0) 点个赞(0)
    随时随地资讯查报价 就上ZOL手机客户端,点击或扫描二维码下载
    立即下载

    新锐特效 1.2

    更新时间:2007年12月27日

    用户评分:0 | 0人点评

    软件类型:免费软件

    软件语言:简体中文

    新锐特效 1.2
    • 更新时间:2007年12月27日
    • 软件大小:3.7MB
    • 软件分类:工程建筑
    • 语言种类:简体中文
    • 软件评级:0 人点评