热点:

    TC818张力控制器使用说明

      [   原创  ]   作者:
    收藏文章 暂无评论

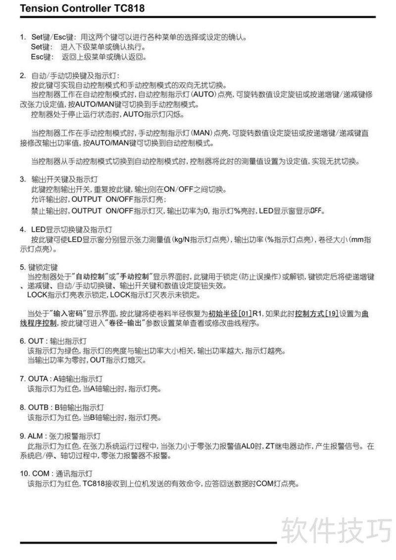
    本文介绍了TC818型V1.00张力控制器的使用方法和常见故障处理方案,帮助用户正确操作并解决使用过程中可能出现的问题。

    、 本文是TC818型V1.00张力控制器的使用说明,详细讲解操作步骤与常见问题处理方法,帮助用户正确掌握设备使用技巧。

    soft.zol.com.cn true https://soft.zol.com.cn/1127/11278276.html report 231 本文介绍了TC818型V1.00张力控制器的使用方法和常见故障处理方案,帮助用户正确操作并解决使用过程中可能出现的问题。 、 本文是TC818型V1.00张力控制器的使用说明,详细讲解操作步骤与常见问题处理方法,帮助用户正确掌握设备使用技巧。 ...
    不喜欢(0) 点个赞(0)
    随时随地资讯查报价 就上ZOL手机客户端,点击或扫描二维码下载
    立即下载

    rss 在线阅读器多用户版 V1.00

    更新时间:2007年07月27日

    用户评分:0 | 0人点评

    软件类型:试用软件

    软件语言:简体中文

    周热门办公软件排行榜

    • 热门
    • 新品
    rss 在线阅读器多用户版 V1.00
    • 更新时间:2007年07月27日
    • 软件大小:0.5MB
    • 软件分类:阅读软件
    • 语言种类:简体中文
    • 软件评级:0 人点评