热点:

    友明LZK-3G励磁装置说明

      [   原创  ]   作者:
    收藏文章 暂无评论

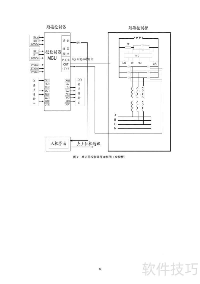
    本文介绍友明科技LZK-3G同步电机励磁装置的使用方法及常见故障处理方案,帮助用户正确操作设备并及时解决运行中可能出现的问题。

    、 友明科技LZK-3G同步电机励磁装置说明书详细说明产品操作步骤与常见问题处理方法,帮助用户正确使用设备,确保运行稳定,提升操作效率与安全性。

    soft.zol.com.cn true https://soft.zol.com.cn/1046/10464391.html report 269 本文介绍友明科技LZK-3G同步电机励磁装置的使用方法及常见故障处理方案,帮助用户正确操作设备并及时解决运行中可能出现的问题。 、 友明科技LZK-3G同步电机励磁装置说明书详细说明产品操作步骤与常见问题处理方法,帮助用户正确使用设备,确保运行稳定,提升操作效率与...
    不喜欢(0) 点个赞(0)
    随时随地资讯查报价 就上ZOL手机客户端,点击或扫描二维码下载
    立即下载

    石明科技称重软件系统

    更新时间:2015年07月03日

    用户评分:0 | 0人点评

    软件类型:共享软件

    软件语言:简体中文

    石明科技称重软件系统
    • 更新时间:2015年07月03日
    • 软件大小:7.4MB
    • 软件分类:仓储物流
    • 语言种类:简体中文
    • 软件评级:0 人点评