热点:

    IPCAM-C66T网络摄像机使用指南

      [   原创  ]   作者:
    收藏文章 暂无评论

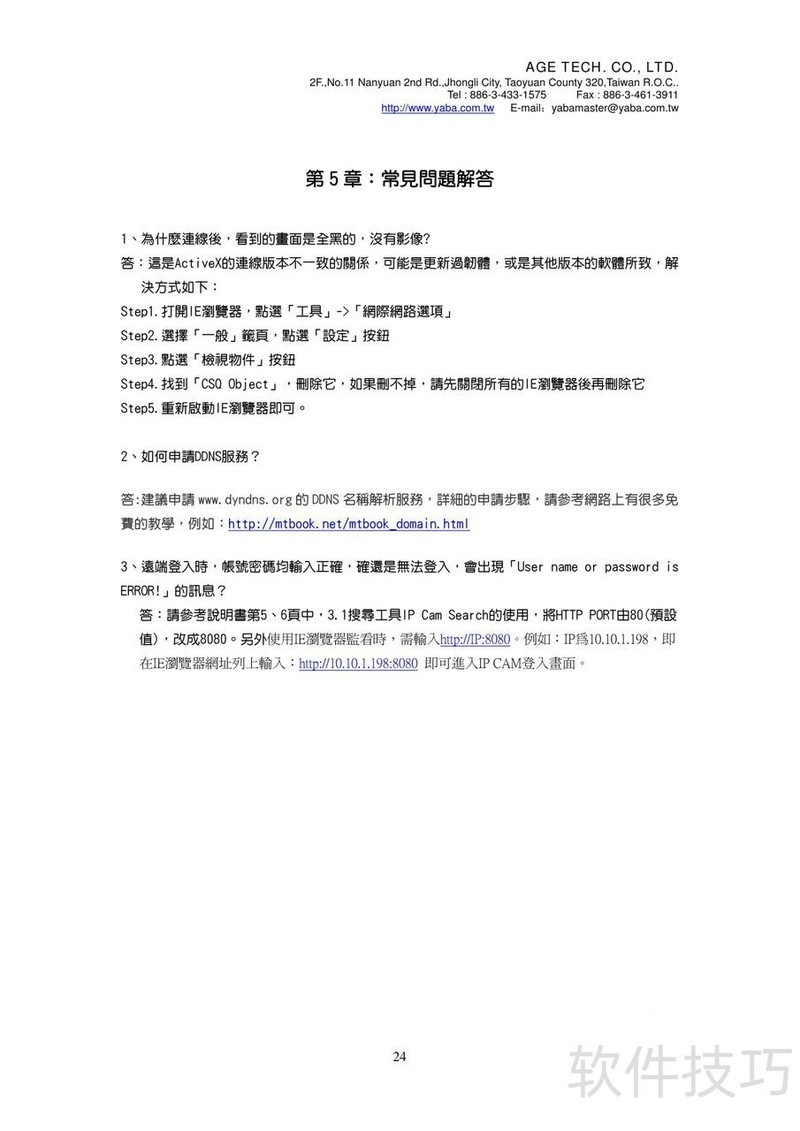
    本文是IPCAM-C66T网络摄像头使用手册,详细说明产品操作步骤与常见问题的处理方法,帮助用户快速掌握设备使用技巧,确保顺畅体验监控功能。

    、 IPCAM-C66T网络摄像机使用说明书详细说明了产品操作步骤与常见问题的处理方法,帮助用户快速掌握设备使用技巧,确保设备稳定运行并有效应对日常使用中的各类故障。

    soft.zol.com.cn true https://soft.zol.com.cn/1048/10482406.html report 291 本文是IPCAM-C66T网络摄像头使用手册,详细说明产品操作步骤与常见问题的处理方法,帮助用户快速掌握设备使用技巧,确保顺畅体验监控功能。 、 IPCAM-C66T网络摄像机使用说明书详细说明了产品操作步骤与常见问题的处理方法,帮助用户快速掌握设备使用技巧,确保设备稳定...
    不喜欢(0) 点个赞(0)
    随时随地资讯查报价 就上ZOL手机客户端,点击或扫描二维码下载
    立即下载

    Cam Wizard 8.00

    更新时间:2008年01月09日

    用户评分:0 | 0人点评

    软件类型:共享软件

    软件语言:简体中文

    Cam Wizard 8.00
    • 更新时间:2008年01月09日
    • 软件大小:2.4MB
    • 软件分类:视频转换
    • 语言种类:简体中文
    • 软件评级:0 人点评