热点:

    乐之邦Monitor 01USD声卡说明

      [   原创  ]   作者:
    收藏文章 暂无评论

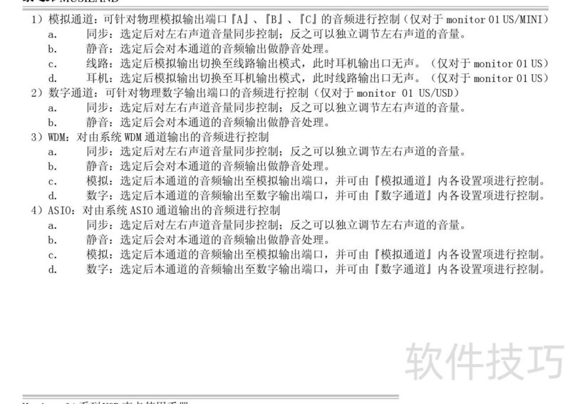
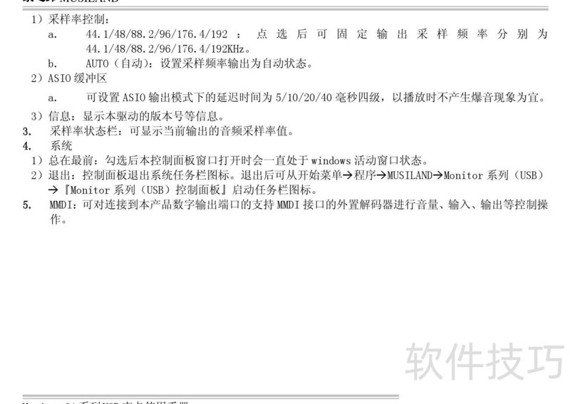
    本文是乐之邦声卡Monitor 01USD型说明书,详细讲解产品操作步骤与常见问题处理方法,帮助用户正确使用设备并解决使用中遇到的各类故障。

    、 本文是乐之邦声卡Monitor 01USD型说明书,详细说明产品使用步骤及常见问题的解决方法,帮助用户更好地操作和维护设备。

    soft.zol.com.cn true https://soft.zol.com.cn/1077/10779968.html report 253 本文是乐之邦声卡Monitor 01USD型说明书,详细讲解产品操作步骤与常见问题处理方法,帮助用户正确使用设备并解决使用中遇到的各类故障。 、 本文是乐之邦声卡Monitor 01USD型说明书,详细说明产品使用步骤及常见问题的解决方法,帮助用户更好地操作和维护设备。 ...
    不喜欢(0) 点个赞(0)
    随时随地资讯查报价 就上ZOL手机客户端,点击或扫描二维码下载
    立即下载

    ServerRadar Server Monitor

    更新时间:2010年08月26日

    用户评分:0 | 0人点评

    软件类型:共享软件

    软件语言:英文

    ServerRadar Server Monitor
    • 更新时间:2010年08月26日
    • 软件大小:1.9MB
    • 软件分类:FTP软件
    • 语言种类:英文
    • 软件评级:0 人点评