热点:

    条形码打印机操作指南

      [   原创  ]   作者:
    收藏文章 暂无评论

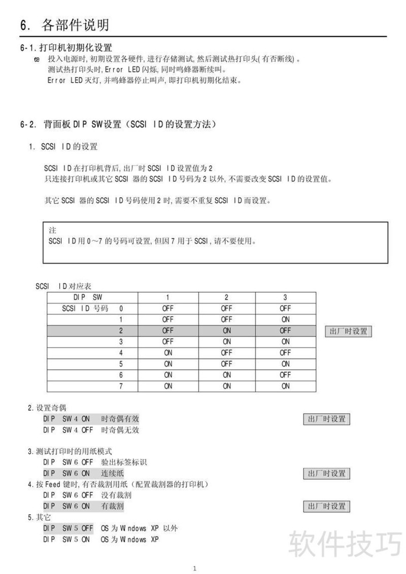
    本文是条形码打印机操作手册,详细说明产品使用步骤与常见问题的处理方法,帮助用户快速掌握设备操作并解决日常故障。

    、 本文是条形码打印机操作手册,详细介绍产品的使用步骤及常见问题的处理方法,帮助用户快速掌握设备操作并解决日常使用中的故障。

    soft.zol.com.cn true https://soft.zol.com.cn/1082/10824327.html report 245 本文是条形码打印机操作手册,详细说明产品使用步骤与常见问题的处理方法,帮助用户快速掌握设备操作并解决日常故障。 、 本文是条形码打印机操作手册,详细介绍产品的使用步骤及常见问题的处理方法,帮助用户快速掌握设备操作并解决日常使用中的故障。 ...
    不喜欢(0) 点个赞(0)
    随时随地资讯查报价 就上ZOL手机客户端,点击或扫描二维码下载
    立即下载

    Barcode Magic

    更新时间:2010年08月09日

    用户评分:0 | 0人点评

    软件类型:共享软件

    软件语言:英文

    Barcode Magic
    • 更新时间:2010年08月09日
    • 软件大小:0.6MB
    • 软件分类:办公应用
    • 语言种类:英文
    • 软件评级:0 人点评