热点:

    WS5004分割器使用指南

      [   原创  ]   作者:
    收藏文章 暂无评论

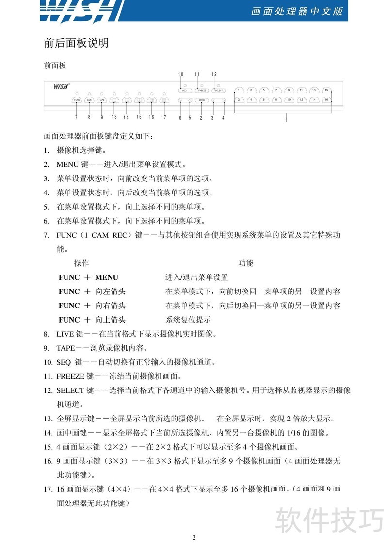
    WS5004画面分割器使用说明书详细讲解产品操作步骤与常见问题处理方法,帮助用户快速掌握设备使用技巧。

    、 本文是WS5004画面分割器使用说明书,详细说明产品操作方法及常见问题处理方案,帮助用户正确使用设备并解决使用中的故障。

    soft.zol.com.cn true https://soft.zol.com.cn/1099/10993234.html report 225 WS5004画面分割器使用说明书详细讲解产品操作步骤与常见问题处理方法,帮助用户快速掌握设备使用技巧。 、 本文是WS5004画面分割器使用说明书,详细说明产品操作方法及常见问题处理方案,帮助用户正确使用设备并解决使用中的故障。 ...
    不喜欢(0) 点个赞(0)
    随时随地资讯查报价 就上ZOL手机客户端,点击或扫描二维码下载
    立即下载

    潮村批量图片分割器

    更新时间:2011年11月26日

    用户评分:0 | 0人点评

    软件类型:免费软件

    软件语言:简体中文

    潮村批量图片分割器
    • 更新时间:2011年11月26日
    • 软件大小:0MB
    • 软件分类:图像处理
    • 语言种类:简体中文
    • 软件评级:0 人点评