热点:

    HSV-18S主轴驱动器使用说明

      [   原创  ]   作者:
    收藏文章 暂无评论

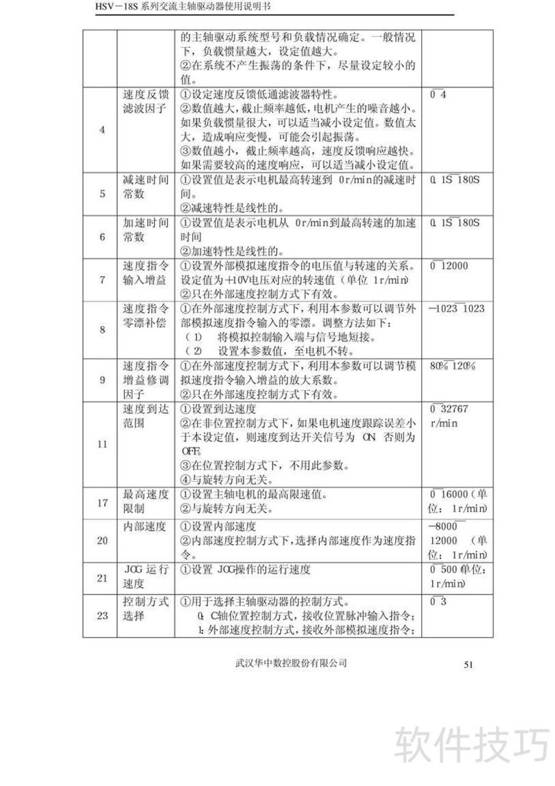
    HSV-18S系列交流主轴驱动器使用说明书V3.4详细说明了产品操作方法及常见故障的处理方案,帮助用户正确使用和维护设备。

    、 本书为HSV-18S系列交流主轴驱动器使用说明书V3.4,详细讲解产品操作方法与常见故障处理方案,帮助用户正确使用和维护设备。

    soft.zol.com.cn true https://soft.zol.com.cn/1107/11076434.html report 233 HSV-18S系列交流主轴驱动器使用说明书V3.4详细说明了产品操作方法及常见故障的处理方案,帮助用户正确使用和维护设备。 、 本书为HSV-18S系列交流主轴驱动器使用说明书V3.4,详细讲解产品操作方法与常见故障处理方案,帮助用户正确使用和维护设备。 ...
    不喜欢(0) 点个赞(0)
    随时随地资讯查报价 就上ZOL手机客户端,点击或扫描二维码下载
    立即下载

    C-Organizer Std V3.4 标准版

    更新时间:2006年04月21日

    用户评分:0 | 0人点评

    软件类型:共享软件

    软件语言:简体中文

    C-Organizer Std V3.4 标准版
    • 更新时间:2006年04月21日
    • 软件大小:4.3MB
    • 软件分类:信息管理
    • 语言种类:简体中文
    • 软件评级:0 人点评