热点:

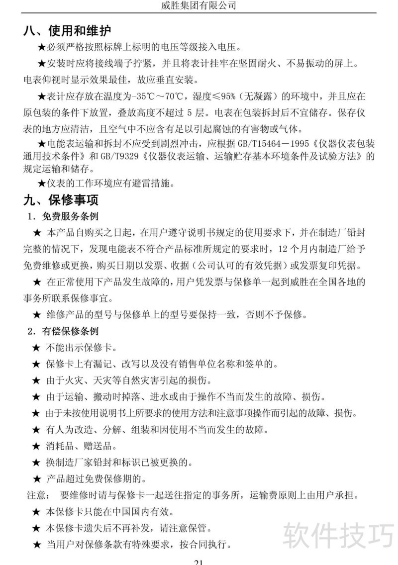
    威胜DTSD342-3Z使用说明

      [   原创  ]   作者:
    收藏文章 暂无评论

    本文介绍了威胜DTSD342-3Z多功能智能谐波仪表的使用方法及常见故障处理方案,帮助用户正确操作设备并解决使用过程中可能遇到的问题。

    、 本文是威胜DTSD342-3Z型多功能智能谐波仪表使用说明书,详细说明产品操作步骤与常见问题处理方法,帮助用户正确使用设备并解决使用中可能遇到的故障。

    soft.zol.com.cn true https://soft.zol.com.cn/1107/11077436.html report 272 本文介绍了威胜DTSD342-3Z多功能智能谐波仪表的使用方法及常见故障处理方案,帮助用户正确操作设备并解决使用过程中可能遇到的问题。 、 本文是威胜DTSD342-3Z型多功能智能谐波仪表使用说明书,详细说明产品操作步骤与常见问题处理方法,帮助用户正确使用设备并解决使用...
    不喜欢(0) 点个赞(0)
    随时随地资讯查报价 就上ZOL手机客户端,点击或扫描二维码下载
    立即下载

    胜必威企业资源管理系统

    更新时间:2009年06月18日

    用户评分:0 | 0人点评

    软件类型:免费软件

    软件语言:简体中文

    胜必威企业资源管理系统
    • 更新时间:2009年06月18日
    • 软件大小:39.1MB
    • 软件分类:行政管理
    • 语言种类:简体中文
    • 软件评级:0 人点评