热点:

    联迪银联POS操作指南

      [   原创  ]   作者:
    收藏文章 暂无评论

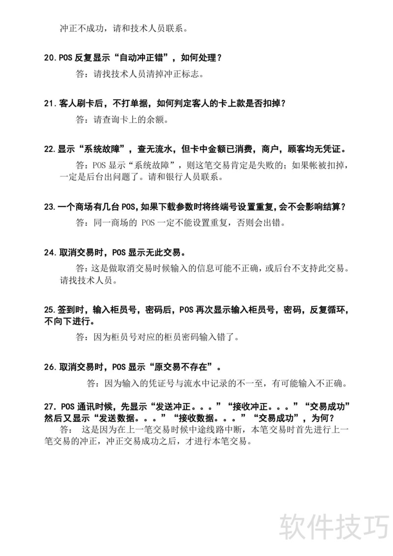
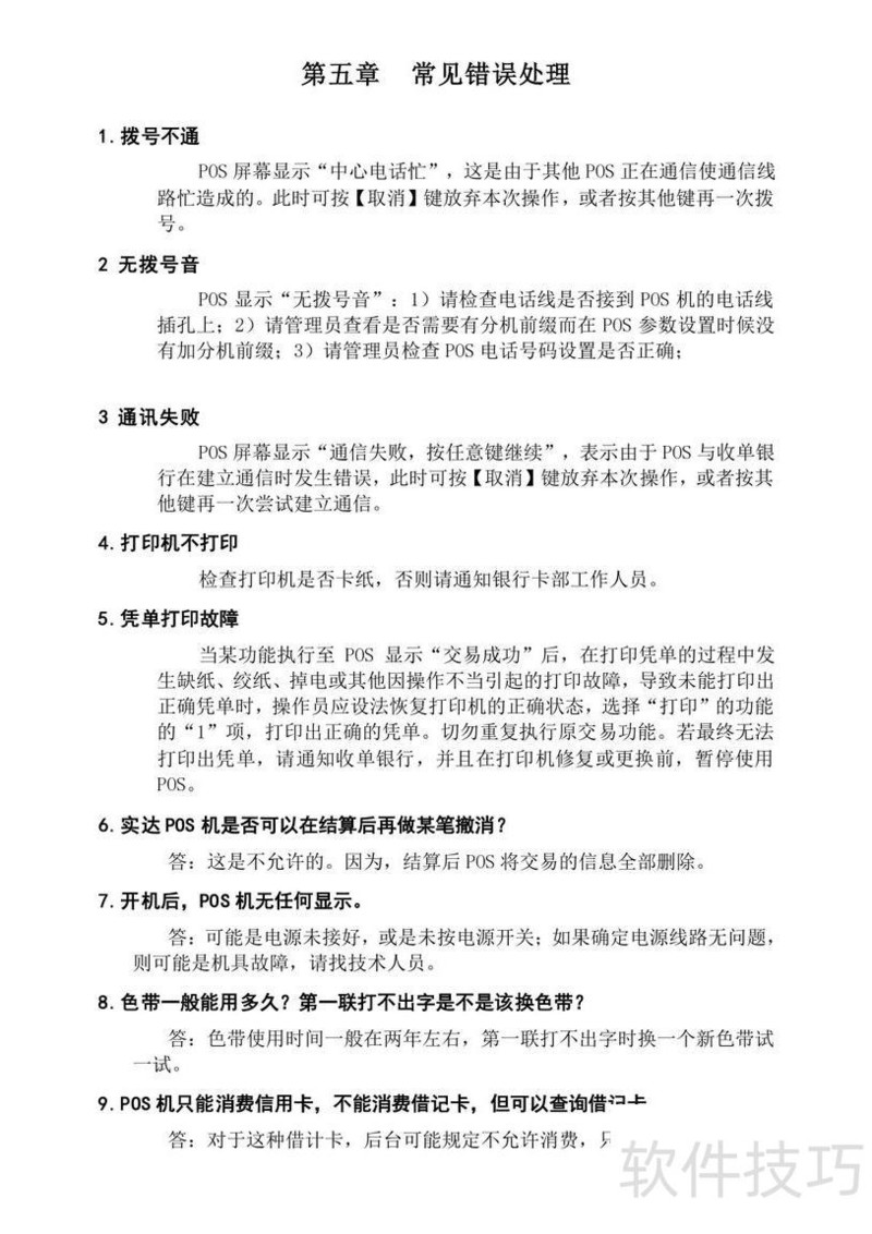
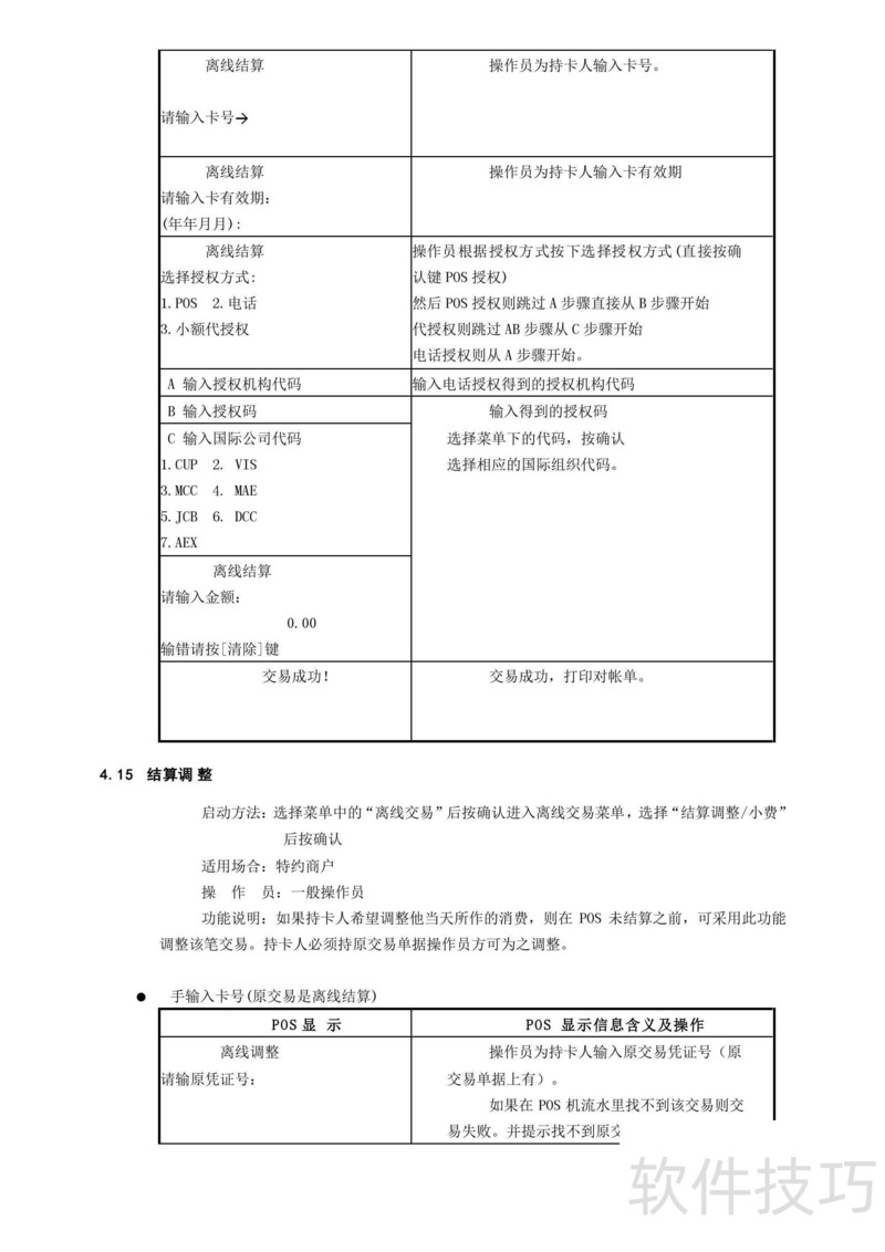
    联迪银联卡32位POS终端操作手册详细说明产品使用步骤及常见问题处理方法。

    、 联迪银联卡32位POS终端操作手册详细说明了设备的操作步骤与常见问题的处理方法。

    soft.zol.com.cn true https://soft.zol.com.cn/1111/11117157.html report 157 联迪银联卡32位POS终端操作手册详细说明产品使用步骤及常见问题处理方法。 、 联迪银联卡32位POS终端操作手册详细说明了设备的操作步骤与常见问题的处理方法。 ...
    不喜欢(0) 点个赞(0)
    随时随地资讯查报价 就上ZOL手机客户端,点击或扫描二维码下载
    立即下载

    联迅商务平台POS终端

    更新时间:2008年12月08日

    用户评分:4 | 1人点评

    软件类型:共享软件

    软件语言:简体中文

    联迅商务平台POS终端
    • 更新时间:2008年12月08日
    • 软件大小:5.6MB
    • 软件分类:POS收银
    • 语言种类:简体中文
    • 软件评级:1 人点评