财务代理公司注册流程与普通公司相同,现将具体步骤介绍如下。
1、 查重名称
2、 前往工商系统查询拟用名称是否重名,若无重复,即可确定字号。单位名称由地区、字号、行业及公司类型四部分依次组成,确认后正式使用。
3、 核名
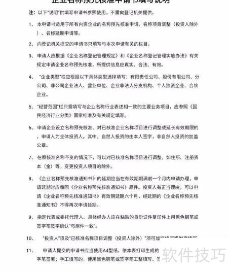
4、 前往工商局官网下载名称预先核准申请书模板,按要求填写并打印。随后将打印好的申请书内容录入工商网上系统。准备好书面申请书一份、全体股东身份证复印件一份,携带材料到工商局业务窗口提交。工作人员审核材料无误后,会出具企业名称预先核准通知书。取得该通知书即表示公司名称已通过核准,正式确立可用,后续可据此开展公司注册相关手续。整个过程需确保信息真实准确。
5、 创办企业
6、 根据企业类型(1所示),选取相应的工商注册材料(2所示),完整填写电子版与纸质版信息,准备一套纸质文件及此前由工商局核发的企业名称预先核准通知书。将所有资料录入工商管理系统,并将纸质材料提交至工商局业务办理窗口完成申报流程。
7、 申领营业执照
8、 资料经工商部门审核通过后,我们将收到领取营业执照的通知,公司即完成注册。随后需刻制印章、开设银行账户,并向税务机关办理备案手续。
