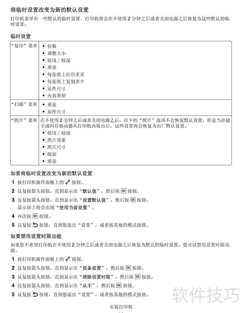
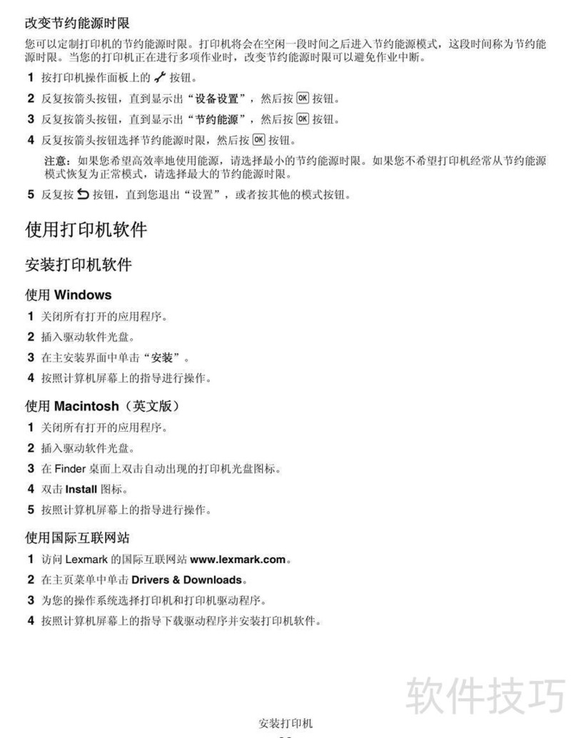
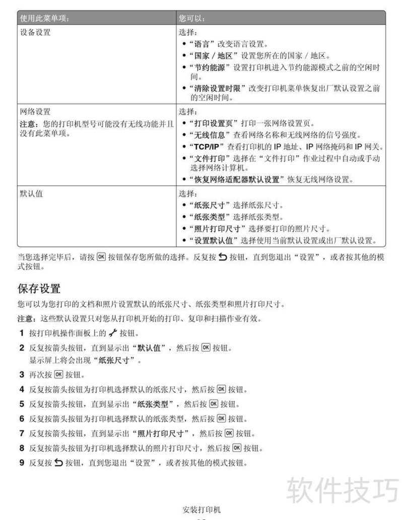
热点:

    LEXMARK 3600-4600系列使用指南

      [   原创  ]   作者:
    收藏文章 暂无评论

    LEXMARK 3600-4600系列打印机用户手册详细说明了设备的操作步骤与日常维护,同时提供常见问题的排查与解决方法,帮助用户高效使用打印机。

    、 本文是LEXMARK 3600-4600系列打印机用户手册,详细说明该型号打印机的操作步骤与日常使用技巧,并提供常见问题的排查及解决方法,帮助用户高效维护设备正常运行。

    soft.zol.com.cn true https://soft.zol.com.cn/1167/11676352.html report 295 LEXMARK 3600-4600系列打印机用户手册详细说明了设备的操作步骤与日常维护,同时提供常见问题的排查与解决方法,帮助用户高效使用打印机。 、 本文是LEXMARK 3600-4600系列打印机用户手册,详细说明该型号打印机的操作步骤与日常使用技巧,并提供常见问题的排查及解决方...
    不喜欢(0) 点个赞(0)
    随时随地资讯查报价 就上ZOL手机客户端,点击或扫描二维码下载
    立即下载

    Minim Mixer Series

    更新时间:2009年12月04日

    用户评分:0 | 0人点评

    软件类型:免费软件

    软件语言:英文

    Minim Mixer Series
    • 更新时间:2009年12月04日
    • 软件大小:6.1MB
    • 软件分类:视频格式
    • 语言种类:英文
    • 软件评级:0 人点评