如何加密硬盘?
1、 右击要加密的硬盘,出现下拉菜单,选择启动BitLocker选项即可。
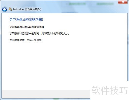
2、 点击启动BitLocker后,会弹出BitLocker驱动器加密的窗口页面。
3、 页面提供三种驱动解锁方式可供选择:密码、智能卡和自动解锁功能。
4、 之后可选择用密码作为驱动器的解锁方式。
5、 下一步是设置密码,应包含大小写字母、数字、符号和空格,确保安全性。
6、 设置解锁密码后,进入下一步,选择恢复密钥存储方式。建议将恢复密钥打印出来,或保存到移动硬盘中以确保安全。
7、 因种种原因忘记密码或电脑无法访问驱动器时,可用恢复密钥获取文件及文件夹的访问权限,这便是其主要作用。
8、 存储恢复密钥后,点击下一步,进入启动密钥页面。点击启动加密,即可完成硬盘加密。下次访问该磁盘时需输入密码。
