热点:

    DJI XP3.1自动驾驶仪使用指南

      [   原创  ]   作者:
    收藏文章 暂无评论

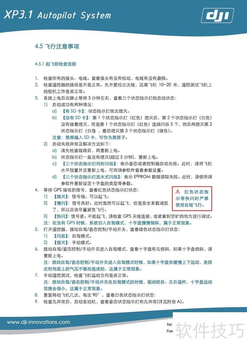
    DJI XP3.1 Standard 自动驾驶仪用户使用手册V1.10详细说明了产品操作步骤与常见问题处理方法,旨在帮助用户正确使用设备,提升操作效率与安全性。

    、 本手册为DJI XP3.1 Standard自动驾驶仪用户指南V1.10,详细说明产品操作方法与常见问题处理方案,帮助用户正确使用设备并快速排查故障,确保飞行安全与系统稳定运行。

    soft.zol.com.cn true https://soft.zol.com.cn/1048/10481995.html report 306 DJI XP3.1 Standard 自动驾驶仪用户使用手册V1.10详细说明了产品操作步骤与常见问题处理方法,旨在帮助用户正确使用设备,提升操作效率与安全性。 、 本手册为DJI XP3.1 Standard自动驾驶仪用户指南V1.10,详细说明产品操作方法与常见问题处理方案,帮助用户正确使用设备...
    不喜欢(0) 点个赞(0)
    随时随地资讯查报价 就上ZOL手机客户端,点击或扫描二维码下载
    立即下载

    TextPipe Standard 8.0.2

    更新时间:2008年01月10日

    用户评分:0 | 0人点评

    软件类型:共享软件

    软件语言:简体中文

    TextPipe Standard 8.0.2
    • 更新时间:2008年01月10日
    • 软件大小:5.4MB
    • 软件分类:办公应用
    • 语言种类:简体中文
    • 软件评级:0 人点评