SLA共享物流联盟区县代理协议范本
1、 审核区县代理商资质,符合条件者签订区域代理协议。
2、 授予区县代理商资格,负责在指定区域推广SLA共享物流联盟业务。
3、 合作期限为二十年。
4、 保证金为人民币壹万元整,即10000元。
5、 银行代理的保证金专户由银行托管,账户内资金不得擅自挪用或变更。
6、 根据代理区域业绩,按比例发放绩效奖金。
7、 权利伴随义务
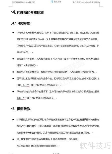
8、 代理商考核指标与评估办法
9、 保密条款
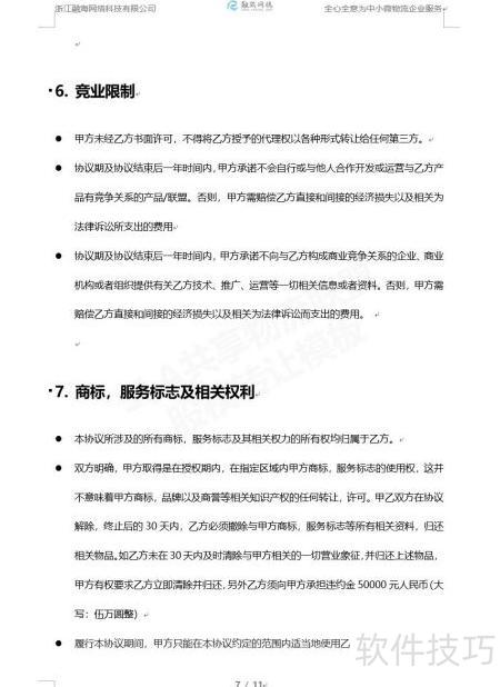
10、 竞业限制条款
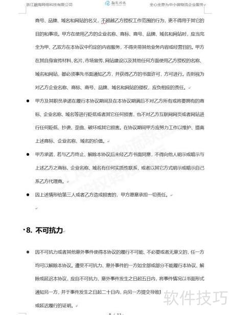
11、 商标、服务标志及其相关权益
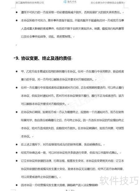
12、 不可抗拒的外力
13、 协议修改、解除与违约责任条款
14、 续签合作协议
15、 争议处理
16、 其他事宜
17、 签字盖章处
