热点:

    BITBUS 344接口卡使用指南

      [   原创  ]   作者:
    收藏文章 暂无评论

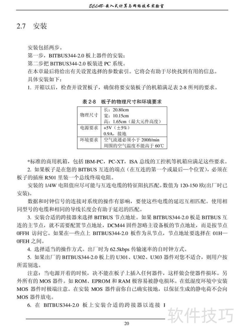
    BITBUS 344通信接口卡用户手册详细说明产品使用方法及常见故障处理方案,帮助用户快速掌握操作要点并解决实际应用中的问题。

    、 BITBUS 344通信接口卡用户手册详细说明产品使用方法,并提供常见故障的处理方案,帮助用户顺利操作与维护设备。

    soft.zol.com.cn true https://soft.zol.com.cn/1163/11634989.html report 235 BITBUS 344通信接口卡用户手册详细说明产品使用方法及常见故障处理方案,帮助用户快速掌握操作要点并解决实际应用中的问题。 、 BITBUS 344通信接口卡用户手册详细说明产品使用方法,并提供常见故障的处理方案,帮助用户顺利操作与维护设备。 ...
    不喜欢(0) 点个赞(0)
    随时随地资讯查报价 就上ZOL手机客户端,点击或扫描二维码下载
    立即下载

    AlfaClock 2 Beta 5 Build 344

    更新时间:2008年02月01日

    用户评分:7 | 1人点评

    软件类型:共享软件

    软件语言:简体中文

    AlfaClock 2 Beta 5 Build 344
    • 更新时间:2008年02月01日
    • 软件大小:0.8MB
    • 软件分类:美化增强
    • 语言种类:简体中文
    • 软件评级:1 人点评