热点:

    CRYSTAL XP2压力表操作指南

      [   原创  ]   作者:
    收藏文章 暂无评论

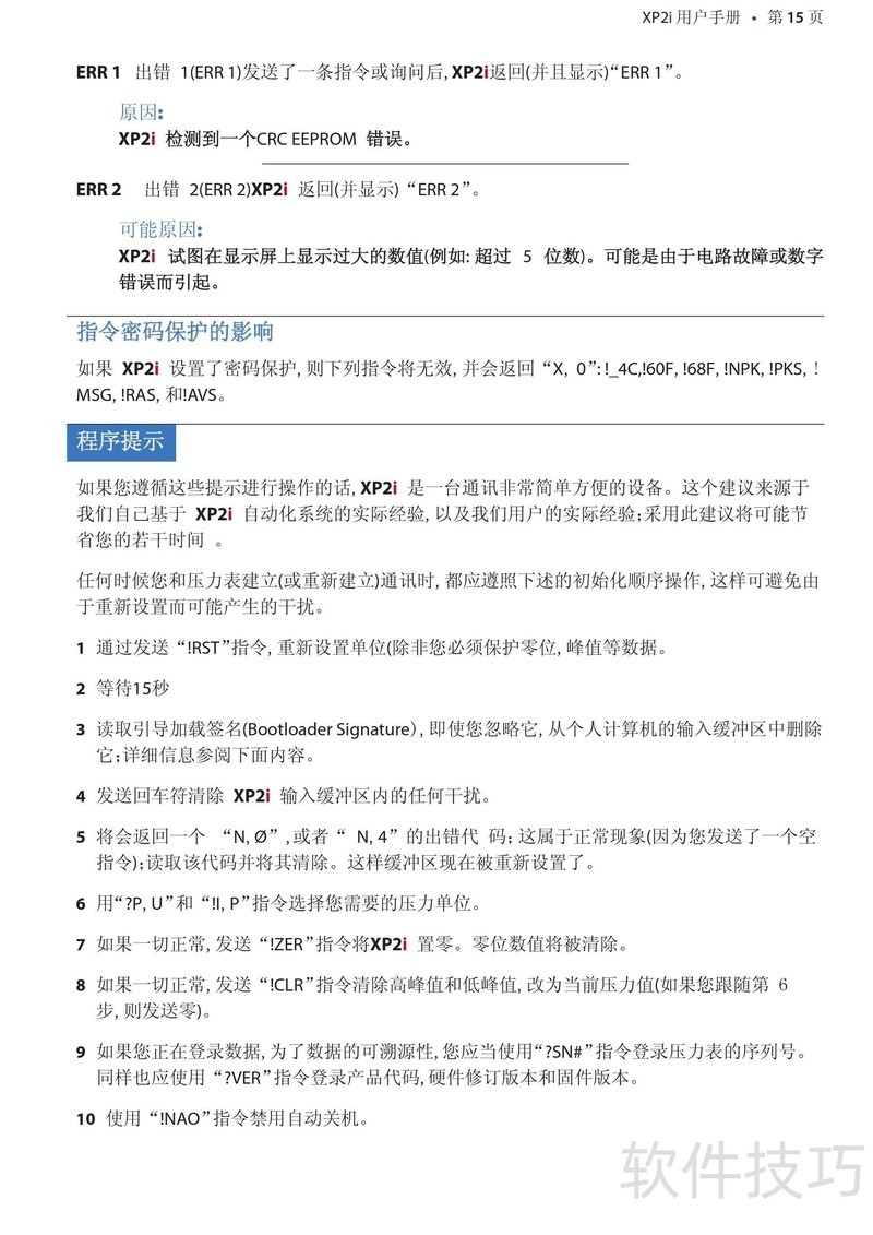
    CRYSTAL XP2数字测试压力表操作手册详细说明产品使用步骤与常见问题处理方法,帮助用户正确操作设备,提升使用效率与安全性。

    、 本文是CRYSTAL XP2数字测试压力表操作手册,详细说明产品使用步骤及常见问题处理方法,帮助用户正确操作和维护设备。

    soft.zol.com.cn true https://soft.zol.com.cn/1078/10780834.html report 241 CRYSTAL XP2数字测试压力表操作手册详细说明产品使用步骤与常见问题处理方法,帮助用户正确操作设备,提升使用效率与安全性。 、 本文是CRYSTAL XP2数字测试压力表操作手册,详细说明产品使用步骤及常见问题处理方法,帮助用户正确操作和维护设备。 ...
    不喜欢(0) 点个赞(0)
    随时随地资讯查报价 就上ZOL手机客户端,点击或扫描二维码下载
    立即下载

    Crystal Antivirus Free edition

    更新时间:2009年12月07日

    用户评分:0 | 0人点评

    软件类型:免费软件

    软件语言:英文

    Crystal Antivirus Free edition
    • 更新时间:2009年12月07日
    • 软件大小:9.5MB
    • 软件分类:系统安全
    • 语言种类:英文
    • 软件评级:0 人点评